Capítulo 7: Consejos prácticos para traders en 2025
El mercado de criptomonedas en 2025 ofrece oportunidades únicas, pero su volatilidad (por ejemplo, la caída del 17,4% de Bitcoin en enero 2025, capítulo 4) y riesgos como estafas (capítulo 4) exigen preparación y disciplina. Este capítulo proporciona consejos prácticos para traders, desde realizar investigaciones exhaustivas hasta proteger activos y cumplir con obligaciones fiscales. Estas estrategias están diseñadas para ayudar a traders minoristas e institucionales a navegar el dinámico mercado cripto con confianza y seguridad.
7.1. Realizar tu propia investigación (DYOR): Cómo evaluar proyectos
La investigación propia (DYOR) es fundamental para identificar proyectos con fundamentos sólidos y evitar estafas como rug pulls (capítulo 4). Los pasos clave para evaluar un proyecto incluyen:
- Whitepaper: Busca un documento técnico claro que detalle la tecnología, el propósito y la hoja de ruta. Por ejemplo, el whitepaper de Ethereum explica su rol en DeFi, mientras que el «woofpaper» de Shiba Inu es más narrativo y especulativo (capítulo 5).
- Equipo: Verifica la experiencia del equipo en blockchain o sectores relevantes. Cardano, liderado por Charles Hoskinson (ex-Ethereum), es un ejemplo de equipo sólido, mientras que proyectos anónimos como Shiba Inu son más riesgosos (capítulo 5).
- Tokenómica: Analiza la oferta total, distribución y mecanismos de gobernanza. Proyectos con alta concentración de tokens (por ejemplo, Shiba Inu, 50% inicial quemado por Vitalik Buterin) son propensos a la manipulación (capítulo 5).
- Auditorías y adopción: Busca auditorías de código por firmas como CertiK o PeckShield. El Total Value Locked (TVL) refleja confianza; por ejemplo, Ethereum ($93,5B) y Aave ($34,3B) lideran en 2025 (DeFiLlama, capítulo 4).
- Fuentes confiables: Usa plataformas como Messari, CoinGecko, y Token Terminal para datos sobre tokenómica, TVL, y adopción.
Estrategias:
- Dedica al menos 2-3 horas por proyecto, revisando whitepaper, perfiles de LinkedIn del equipo, y auditorías.
- Compara métricas on-chain (Glassnode, Nansen) con el sentimiento en X para detectar inconsistencias o hype excesivo.
7.2. Mantener la disciplina emocional: Evitar el FOMO y el pánico
La volatilidad del mercado cripto (por ejemplo, Dogecoin +150% en 2024, -20% en 2025, capítulo 4) puede desencadenar emociones como el miedo a perderse oportunidades (FOMO) o el pánico durante caídas. La disciplina emocional es clave:
- Evitar el FOMO: El hype en redes sociales, como el rally de Dogecoin impulsado por X en 2024, puede llevar a compras impulsivas a precios altos. Por ejemplo, muchos compraron Bitcoin a $103.679 en diciembre 2024, justo antes de la caída a $90.000 (capítulo 5).
- Controlar el pánico: Las caídas rápidas, como la de Solana (-41% en mayo 2022), pueden inducir ventas precipitadas. Un plan claro (stop-loss, capítulo 5) evita decisiones emocionales.
- Técnicas prácticas:
- Establece metas claras (por ejemplo, 20% de retorno anual) y síguelas, ignorando el ruido del mercado.
- Limita el tiempo en redes sociales (X, Reddit) para reducir la influencia del hype.
- Usa herramientas de IA como AlgosOne (80% de éxito, capítulo 6) para decisiones basadas en datos, no emociones.
Estrategias:
- Define reglas de trading (por ejemplo, no comprar durante picos de +10% diario) y documéntalas.
- Revisa tu cartera semanalmente, no diariamente, para evitar reacciones impulsivas.

7.3. Importancia del asesoramiento profesional y comunidades en línea
El asesoramiento profesional y las comunidades en línea proporcionan conocimientos y apoyo para navegar el mercado cripto:
- Asesoramiento profesional: Consulta a asesores financieros con experiencia en criptomonedas, especialmente para carteras grandes (> $50.000). Por ejemplo, firmas como Grayscale ofrecen servicios de gestión de activos cripto, con $59,1B bajo gestión en 2025 (Coinbase, ).
- Comunidades en línea: Plataformas como Reddit (r/CryptoCurrency), Discord (servidores de DeFi), y X ofrecen ideas de otros traders. Por ejemplo, los hilos de X sobre flujos de Bitcoin en exchanges predijeron el rally de noviembre 2024 (capítulo 5).
- Precauciones:
- Verifica la credibilidad de los asesores (licencias, experiencia).
- Desconfía de señales de trading en X o Telegram que prometen ganancias rápidas, ya que el 70% de las estafas cripto en 2024 se originaron en redes sociales (Chainalysis, capítulo 4).
Estrategias:
- Únete a comunidades verificadas, como los servidores oficiales de Ethereum o Cardano en Discord.
- Contrata asesores regulados por entidades como la SEC (EE.UU.) o MiCA (UE, capítulo 4).
Tabla: Comunidades y Servicios de Asesoramiento Recomendados (2025)
| Plataforma/Servicio | Tipo | Beneficios | Precauciones |
|---|---|---|---|
| Reddit (r/CryptoCurrency) | Comunidad en línea | Comunidad activa con 1.8M miembros, debates sobre tendencias (por ejemplo, rally de Bitcoin 2024). Ideal para principiantes. | Riesgo de desinformación y shilling. Verifica fuentes antes de actuar (70% de estafas en redes, Chainalysis). |
| Discord (servidores Ethereum, Cardano) | Comunidad en línea | Canales oficiales con desarrolladores y expertos. Información técnica y actualizaciones (por ejemplo, Chang Hard Fork de Cardano). | Evita servidores no oficiales; riesgo de estafas de phishing y bots fraudulentos. |
| X | Comunidad en línea | Información en tiempo real, análisis de influencers (por ejemplo, flujos de Bitcoin en noviembre 2024). Ideal para detectar FOMO. | Alto riesgo de señales falsas y esquemas de pump-and-dump. Valida con datos on-chain (Glassnode). |
| Grayscale | Asesoramiento profesional | Gestión de $59.1B en activos cripto (2025). ETFs como GBTC ofrecen exposición regulada a Bitcoin. | Altos costos (2% de tarifa anual). Requiere carteras grandes (> $50,000). Verifica regulación SEC. |
| Fidelity | Asesoramiento profesional | Servicios cripto regulados, incluyendo custodia y ETFs. Enfocado en inversores institucionales y minoristas. | Costos elevados y requisitos mínimos de inversión. Consulta términos antes de contratar. |
Análisis:
– Comunidades: Reddit y Discord ofrecen aprendizaje y conexión, pero requieren filtrar desinformación. X es útil para tendencias en tiempo real, pero su riesgo de estafas es alto (capítulo 4).
– Asesores: Grayscale y Fidelity son confiables por su regulación, pero sus costos y requisitos los hacen menos accesibles para traders pequeños.
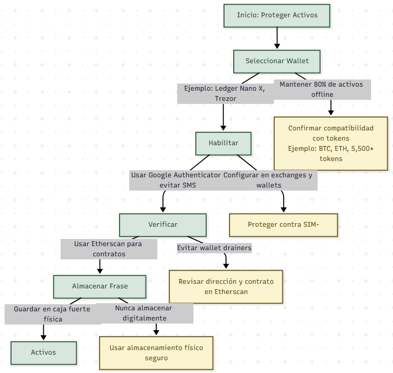
7.4. Proteger tus activos: Mejores prácticas de seguridad
La seguridad es crucial en un mercado donde las estafas causaron $40,9B en pérdidas en 2024 (Chainalysis, capítulo 4). Las mejores prácticas incluyen:
- Wallets frías: Usa hardware wallets como Ledger o Trezor para almacenar activos fuera de línea. Por ejemplo, Ledger Nano X soporta 5.500 tokens, incluyendo Bitcoin y Ethereum.
- Autenticación de dos factores (2FA): Habilita 2FA con apps como Google Authenticator o Authy en exchanges (Binance, Coinbase) y wallets. Evita SMS, vulnerable a SIM-swapping (capítulo 4).
- Verificación de transacciones: Usa Etherscan para revisar contratos inteligentes antes de firmar, evitando wallet drainers. En 2024, los drainers robaron $1,2B (Chainalysis).
- Frases de recuperación: Almacena la frase semilla en un lugar físico seguro (por ejemplo, caja fuerte) y nunca en dispositivos conectados.
Estrategias:
- Mantén el 80% de tus activos en wallets frías, dejando solo el 20% en exchanges para trading activo.
- Configura alertas de seguridad en exchanges para detectar accesos no autorizados.

7.5. Entender la fiscalidad de las criptomonedas
Las ganancias de capital en criptomonedas están sujetas a impuestos en la mayoría de los países, y las regulaciones se han endurecido en 2025 (MiCA en la UE, IRS en EE.UU.). Comprender las implicaciones fiscales es esencial:
- Registro de operaciones: Documenta cada compra, venta, intercambio, y staking. Por ejemplo, vender Bitcoin a $90.000 tras comprarlo a $60.000 genera una ganancia de capital sujeta a impuestos (IRS).
- Impuestos por país:
- EE.UU.: Ganancias de capital a corto plazo (menos de 1 año) se gravan como ingreso ordinario (hasta 37%), a largo plazo hasta 20%.
- UE: Bajo MiCA, las ganancias cripto se gravan como plusvalías (10-30%, según el país) (capítulo 4).
- Otros: Países como Portugal y Suiza ofrecen exenciones parciales, pero requieren declaración.
- Herramientas fiscales: Usa plataformas como Koinly o CoinTracker para calcular impuestos automáticamente, integrándose con exchanges como Binance y Coinbase.
- Asesoramiento fiscal: Consulta a un asesor especializado en criptomonedas para cumplir con regulaciones locales y optimizar deducciones.
Estrategias:
- Mantén un registro detallado en Excel o herramientas fiscales, incluyendo fecha, precio, y tipo de operación.
- Consulta a un asesor fiscal antes de realizar operaciones grandes (> $10.000) para evitar multas.
| País | Tipo de Impuesto | Tasa (2025) | Herramientas Recomendadas |
|---|---|---|---|
| EE.UU. | Ganancias de capital | 0-37% (corto plazo), 0-20% (largo plazo) | Koinly, CoinTracker |
| UE (MiCA) | Plusvalías | 10-30% (varía por país) | Koinly, TaxBit |
| España | Ganancias de capital, Renta | 19-30% (ganancias), 19-47% (minería como renta) | TaxDown, Koinly, CoinTracker |
| Portugal | Ganancias de capital (parcialmente exentas) | 0-28% | CoinTracker, CryptoTax |
| Suiza | Impuesto sobre riqueza (algunas exenciones) | 0-13.2% | Koinly, Coinpanda |
Conclusión
En 2025, los traders cripto deben combinar investigación rigurosa, disciplina emocional, apoyo profesional, seguridad robusta, y cumplimiento fiscal para maximizar oportunidades y minimizar riesgos. Realizar DYOR asegura inversiones informadas, mientras que evitar el FOMO y el pánico protege el capital. Las comunidades en línea y los asesores profesionales ofrecen orientación, y las prácticas de seguridad (wallets frías, 2FA) salvaguardan los activos. Finalmente, entender la fiscalidad evita problemas legales y optimiza retornos. Aplicando estos consejos junto con las estrategias de los capítulos 5 y 6, los traders pueden prosperar en el mercado cripto.
Fuentes: CoinMarketCap, CoinGecko, DeFiLlama, Chainalysis, Coinbase, CryptoPotato, IRS, MiCA (Julio 2025).
